beat365

±ê×¼¹âÄ£¿é

10Gbps 300m SFP+¹âÄ£¿é

10Gbps 300m SFP+¹âÄ£¿é

0.0/5 rating (0 votes)

Description

10Gbps 300m SFP+¹âÄ£¿é

²úÆ·ÌØµã
¡ñ Ö§³Ö¸ß´ï 10.3 Gb/s µÄ±ÈÌØÂÊ
¡ñ 1G/2G/4G/6G/10G¹âÏËͨµÀÓ¦Óá£
¡ñ ¹â½Ó¿ÚÇкÏIEEE 802.3ae±ê×¼
¡ñ µçÆø½Ó¿ÚÇкÏSFF-8431±ê×¼
¡ñ ÈȲå°Î
¡ñ 850nm VCSEL·¢ÉäÆ÷ £¬PIN¹âµç̽²âÆ÷
¡ñ µÍ¹¦ºÄ
¡ñ 2000MHz/km MMFÉϵÄ×î´óÁ´Â·³¤¶ÈΪ300m
¡ñ È«½ðÊôÍâ¿Ç £¬¾ßÓÐ׿ԽµÄµç´Å×ÌÈÅÐÔÄÜ
¡ñ ÏȽøµÄ¹Ì¼þÔÊÐí½«¿Í»§ÏµÍ³¼ÓÃÜÐÅÏ¢´æ´¢ÔÚ¹âÄ£¿éÖÐ
¡ñ ¾­¼Ã¸ßЧµÄSFP+½â¾ö¼Æ»® £¬¿ÉʵÏÖ¸ü¸ßµÄ¶Ë¿ÚÃܶȺ͸ü´óµÄ´ø¿í
¡ñ ÇÐºÏ RoHS6 ±ê×¼£¨ÎÞǦ£©
¡ñ ÊÂÇéÍâ¿Çζȣº
     ±ê×¼ £º 0 ÖÁ +70¡ãC
     ¹¤Òµ £º -40 ÖÁ +85¡ãC

Ó¦ÓÃ
¡ñ 10GBASE-SR £¬10.3125Gbps
¡ñ ÆäËû¹âÁ´Â·

²úÆ·ÐÎò
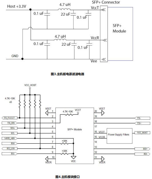
SFP+ SR Ä£¿éµçÆø½Ó¿ÚÇÐºÏ SFI µçÆø¹æ·¶¡£·¢ÉäÆ÷ÊäÈëºÍÎüÊÕÆ÷Êä³ö×迹Ïà²î 100 Å·Ä·¡£Êý¾ÝÏßÄÚ²¿½»Á÷ñîºÏ¡£¸ÃÄ£¿éÌṩ²î·Ö¶Ë½Ó £¬²¢ïÔÌ­²î·Öµ½¹²Ä£×ª»» £¬ÒÔʵÏÖ¸ßÖÊÁ¿µÄÐÅºÅ¶Ë½ÓºÍµÍ EMI¡£SFI ͨ³£Ê¹ÓÃÁè¼Ý 200 ºÁÃ׵ĸÄÁ¼ FR4 ÖÊÁÏ»ò¸ß´ïÔ¼ 150 ºÁÃ׵ıê×¼ FR4 ºÍÒ»¸öÅþÁ¬Æ÷¡£·¢ÉäÆ÷½« 10Gbit/s ´®ÐÐ CML µçÆøÊý¾Ýת»»ÎªÇÐºÏ 10GBASE-SR ±ê×¼µÄ´®ÐйâѧÊý¾Ý¡£Ìṩ¼¯µç¼«¿ªÂ·¼æÈÝ·¢Éä½ûÓÃ(TxDis)¡£Âß¼­¡°1¡±»ò¸ÃÒý½ÅÎÞÅþÁ¬½«Õ¥È¡¼¤¹â·¢Éä¡£´ËÒý½ÅÉϵÄÂß¼­¡°0¡±ÌṩÕý³£²Ù×÷¡£¸Ã·¢Éä»ú¾ßÓÐÄÚ²¿×Ô¶¯¹¦ÂÊ¿ØÖÆ»·Â·(APC ),ÒÔÈ·±£ÔÚµçÔ´µçѹºÍζÈת±äʱºã¶¨µÄ¹â¹¦ÂÊÊä³ö¡£Ìṩ¼¯µç¼«¿ªÂ·¼æÈÝ·¢Ë͹ÊÕÏ(t Fault)¡£TXFault ÊÇÒ»¸öÄ£¿éÊä³ö´¥µã £¬µ±¸Ã´¥µãΪ¸ßµçƽʱ £¬ÌåÏÖÄ£¿é·¢ÉäÆ÷ÒѼì²âµ½Ó뼤¹â²Ù×÷»òÇå¾²Ïà¹ØµÄ¹ÊÕÏÇéÐΡ£TXFault Êä³ö´¥µãÊÇ¿ªÂ©/¼¯µç¼« £¬Ó¦Í¨¹ý 4.7-10k¦Ø¹æÄ£Äڵĵç×èÉÏÀ­ÖÁÖ÷»úÖÐµÄ VccHost¡£TXDisable ÊÇÒ»¸öÄ£¿éÊäÈë´¥µã¡£µ± TXDisable ÖÃλΪ¸ßµçƽ»ò¼á³Ö¿ªÂ·Ê± £¬SFP+Ä£¿é·¢ÉäÆ÷Êä³öÓ¦¹Ø±Õ¡£´Ë´¥µãӦͨ¹ýÒ»¸ö 4.7k¦ØÖÁ 10k¦ØµÄµç×èÉÏÀ­ÖÁ VccT¡£ÎüÊÕÆ÷½« 10Gbit/s ´®ÐйâÊý¾Ýת»»Îª´®ÐÐ CML µçÊý¾Ý¡£ÌṩÁ˼¯µç¼«¿ªÂ·¼æÈݵÄÐźÅËðʧ¡£RxLOS Ϊ¸ßµçƽʱ £¬ÌåÏÖ¹âÐÅºÅµçÆ½µÍÓÚÏà¹Ø±ê×¼Öл®¶¨µÄµçƽ¡£RxLOS ´¥µãÊÇ¿ªÂ©/¼¯µç¼«Êä³ö £¬Ó¦Í¨¹ý 4.7-10k¦Ø¹æÄ£Äڵĵç×è»òÓÐÔ´¶Ë½ÓÔÚÉÏÀ­ÖÁÖ÷»úÖÐµÄ VccHost¡£½¨Òé·¢ÉäÆ÷ºÍÎüÊÕÆ÷¶¼½ÓÄɵçÔ´Â˲¨¡£RxLOS ÐźÅÖ¼ÔÚÏò×°ÖÃÁË SFP+µÄϵͳÌṩÆðԴָʾ £¬Åú×¢ÎüÊÕÐźÅÇ¿¶ÈµÍÓÚ»®¶¨¹æÄ£¡£ÕâÖÖָʾͨ³£Ö¸ÏòδװÖõĵçÀ¡¢¶ÏÁѵĵçÀ¡¢»òÔÚµçÀÂÔ¶¶ËµÄ½ûÓõġ¢¹ÊÕϵĻò¶ÏµçµÄ·¢ÉäÆ÷¡£

¾ø¶Ô×î´ó¶î¶¨Öµ
±í 1 ÖеÄÕâЩֵÌåÏÖÄ£¿éµÄËð»µãÐÖµ¡£×ÝÈ»ËùÓÐÆäËû²ÎÊý¶¼ÔÚÍÆ¼öµÄÊÂÇéÌõ¼þÏ £¬Èκε¥¸ö²ÎÊýÁè¼Ý¾ø¶Ô×î´ó¶î¶¨ÖµµÄÓ¦Á¦¶¼¿ÉÄÜ»áÁ¬Ã¦¶ÔÄ£¿éÔì³ÉÔÖÄÑÐÔË𻵡£
³ý·ÇÉÐÓÐ˵Ã÷ £¬²»È»ÍƼöµÄ²Ù×÷ÇéÐλ®¶¨ÁËµçÆøºÍ¹âÑ§ÌØÕ÷ÊÊÓõIJÎÊý¡££¨±í 1£©

1110 1
1110 2
1110 3
1110 4
1110 5
1110 6
1110 7

 

 

 

 

 

 

beat365 | F-tone Networks

ÆóÒµÓÊÏ䣺sales@f-tone.com
ÆóÒµÍøÕ¾£ºwww.f-tone.com
ÆóÒµÍøÕ¾£ºwww.sfpgmk.com
ÆóÒµµç»°£º028-85255257
ÆóÒµ´«Õ棺028-85977702

×¢£º±¾²úÆ·ÓÐÌìϲú»¯ÐͺſÉÑ¡
±¾²úƷΪSFP+ϵÁйâÄ£¿é £¬ÈôÓÐÐèÒª £¬ÇëÁªÏµbeat365¡£

Important Notice

Performance figures, data and any illustrative material provided in this data sheet are typical and must be specifically confirmed in writing by F-tone Networks before they become applicable to any particular order or contract. In accordance with the F-tone Networks policy of continuous improvement specifications may change without notice.

The publication of information in this data sheet does not imply freedom from patent or other protective rights of F-tone Networks or others. Further details are available from any F-tone Networks sales representative.

Ììϲú»¯¹âÄ£¿é CFP2¹âÄ£¿é JYSK¹âÏËÅþÁ¬Æ÷ ˼¿Æ¹âÄ£¿é Marconi¹âÄ£¿é Test Equipment & Others ¹âÏË·¨À¼ÊÊÅäÆ÷
SFPÌìϲú¹âÄ£¿é CFP4¹âÄ£¿é J599IIIµçÅþÁ¬Æ÷ ˼¿ÆFE SFP ²©´ï¹âÄ£¿é ±£Æ«¹âÆ÷¼þ ¹âÏËÌøÏß&βÏË
1x9Ììϲú¹âÄ£¿é CFP8 400Gbps S6¾ØÐÎÅþÁ¬Æ÷ ˼¿ÆSFP+¹âÄ£¿é Íø¼þ¹âÄ£¿é In-line Depolarizer FTTAÀ­Ô¶»ùÕ¾¹âÏËÌøÏß
ÌØÖÖ¹âÄ£¿é CDFP 400Gbps S7¾ØÐÎÅþÁ¬Æ÷ ˼¿ÆXFP¹âÄ£¿é Nortel¹âÄ£¿é In-line Polarizer MPO/MTP¸ßÃܶÈϵÁÐ
25G~400G¸ßËÙ¹âÄ£¿é MicroQSFP¹âÄ£¿é GYM¹âÏËÅþÁ¬Æ÷ ˼¿ÆCFP¹âÄ£¿é Moxa¹âÄ£¿é IPBC/S ¾üÓÃÒ°Õ½·ÀË®¹âÏËÌøÏß
200km³¬³¤¾à¹âÄ£¿é DSFP¹âÄ£¿é J599III¹âÏËÅþÁ¬Æ÷ ˼¿ÆQSFP-DD ¹âÄ£¿é º£¿µÍþÊÓHIKVISION¹âÄ£¿é PBC/S ÌØÖÖ¹âÏ˹âÀÂ
5GÒÆ¶¯Í¨Ñ¶¹âÄ£¿é FT-61¹âÄ£¿é Ë®ÃܹâÀÂÅþÁ¬Æ÷ ˼¿ÆQSFP+¹âÄ£¿é McAfee¹âÄ£¿é PM BPF ÌØÖÖÏßÀÂ×é¼þ
SFP¹âÄ£¿é OLT¹âÄ£¿é ¹âÏËÅþÁ¬Æ÷ת½ÓÆ÷ ˼¿ÆGE SFP SMCÖǰî¹âÄ£¿é PM Circulator ͨÓùâÀ¹âÏËÌøÏß
1.25G SFP ONU¹âÄ£¿é FT-A4ϵÁÐÅþÁ¬Æ÷ ˼¿ÆSFP OC3 °²»ª¸ßAvago¹âÄ£¿é PM Collimator MXC? ¶àо¹âÀÂ×é¼þ
CWDM SFP PLCC¹âÄ£¿é USB¹âÏËÑÓÉìÏß Ë¼¿ÆSFP OC12 °²»ª¸ßAvago 1x9¹âÄ£¿é PM Coupler PRIZM? LIGHTTURN?×é¼þ
DWDM SFP RJ¹âÄ£¿é HDMI ˼¿ÆSFP OC48 °²»ª¸ßAvago SFF¹âÄ£¿é PM CWDM ¹âÏË»úÏä
BIDI-SFP SFF¹âÄ£¿é ÌØÖÖµçÅþÁ¬Æ÷ ˼¿ÆGBIC¹âÄ£¿é °²»ª¸ßAvago SFP¹âÄ£¿é PM DWDM SMA-ÌØÊâÏËоϵÁÐ
SGMII SFP SNAP12¹âÄ£¿é Ô²ÐÎÅþÁ¬Æ÷ ˼¿ÆX2¹âÄ£¿é °²»ª¸ßAvago QSFP28 ¹âÄ£¿é PM Faraday mirror ÌØÊâÌÖÂÛϵÁÐ
Video SFP¹âÄ£¿é USOT¹âÄ£¿é ¾ØÐεçÅþÁ¬Æ÷ ˼¿ÆXENPAK¹âÄ£¿é °²»ª¸ßAvago QSFP+¹âÄ£¿é PM Fiber mirror îø×°ÏµÁÐ
Copper SFP X2¹âÄ£¿é ÌØÖÖ¹âÏ˹âÀ »ªÈý¹âÄ£¿é °²»ª¸ßAvago SNAP12¹âÄ£¿é PM Filter Coupler ¹âñîºÏÆ÷Coupler
µÍ¹¦ºÄSFP Xenpak¹âÄ£¿é ÌØÖÖ¹âÏË »ªÈýSFP °²»ª¸ßAvago ÆäËû¹âÄ£¿é PM Fused Coupler ƤÏËÌøÏßϵÁÐ
SFP+¹âÄ£¿é ¹âµç±àÂëÆ÷Ä£¿é ¹âÏËÆ÷¼þ »ªÈýSFP+ °²»ª¸ß Embedded¹âÄ£¿é PM FWDM ´óоÊýϵÁÐ
CWDM SFP+ ¹âÄ£¿é²âÊÔ°å ÌØÖÖ¹âÀ¼°¹âÀÂ×é¼þ »ªÈýSFP28 ¹âÄ£¿é °²»ª¸ßFiber Optics¹âÄ£¿é PM Isolator »ØÂ·ÌøÏßϵÁÐ
DWDM SFP+ ¹âÄ£¿éÁý×Ó×ù×Ó ¹âź »ªÈýQSFP+¹âÄ£¿é Industrial Transmitters and Receivers PM Isolator WDM ±£Æ«¹âÏËϵÁÐ
BIDI SFP+ DAC ¸ßËÙÏßÀ ±ê×¼¹âñî »ªÈýQSFP28 ¹âÄ£¿é Optical Transceivers PM PLC ¹âͨѶ×é¼þ
Tunable SFP+ ¹âÏË»¬»·|¹âµç»¬»· SMA²âÊÔÏßÀ »ªÈý CFP¹âÄ£¿é ·Éͨ¹âÄ£¿é PM Tap Isolator ¹â¸ôÀëÆ÷isolator
16GFC SFP+ ¹âÀ³µ OSA »ªÈý CXP¹âÄ£¿é Finisar¹âÄ£¿é PM Tap Isolator WDM ÆäËü¹âÆ÷¼þ
25GE SFP+ ¾üÆ·¼¶DIN¹âÄ£¿é PON BOSA »ªÈý CX4¸ßËÙµçÀ ·ÆÄáÈøFinisar SFF¹âÄ£¿é PM VOA ¿Éµ÷Â˲¨Æ÷
32GFC SFP+ ËÜÁϹâÏËÄ£¿é Pigtailed PD »ªÈýXFP yellobrik SDI¹âÄ£¿é ÆäËü±£Æ«Æ÷¼þ ¿Éµ÷Ë¥¼õÆ÷
SFP28¹âÄ£¿é Ìæ»»°²»ª¸ß¹¤ÒµµçÁ¦¹âÄ£¿é RFoG BOSA »ªÈýGE SFP ÂÞ¿ËΤ¶ûAB¹âÄ£¿é ¹â·Ö·Æ÷ À­×¶ñîºÏÆ÷
SFP56¹âÄ£¿é ¼æÈݹú²ú»¯Ìæ»»°²»ª¸ß¹âñî TO-CAN »ªÈýFE SFP Â޽ܿµ¹âÄ£¿é FBTÀ­×¶·Ö·Æ÷ ÎÞÔ´¹âÆ÷¼þ
SFP-DD¹âÄ£¿é É䯵¹âÄ£¿é ¹âÏËζȴ«¸ÐÆ÷ »ªÈýSFP STM-4 ÑлªAdvantech¹âÄ£¿é PLC ¹â·Ö·Æ÷ ·¨À­µÚÐýת¾µ
QSFP¹âÄ£¿é ΢ÐͶà·¹âÄ£¿é ¹âÏËÓ¦±ä´«¸ÐÆ÷ »ªÈýSFP STM-16 Ììϲú»¯¹âÆ÷¼þ PLCÆ½Ãæ²¨µ¼¹â·Ö·Æ÷ ²¨·Ö¸´ÓÃÆ÷
QSFP+ ¹âÄ£¿é ÌØÖÖ¹âÄ£¿é ¹âÏ˼ÓËÙÂÊ´«¸ÐÆ÷ »ªÈýGBIC¹âÄ£¿é FT-XSϵÁР¹ú²ú»¯°ëµ¼Ìå¹â·Å´óÆ÷ ¹â¿ª¹Ø AWG DWDM²¨·Ö¸´ÓÃÆ÷
QSFP28¹âÄ£¿é HPC²¢ÐйâÄ£¿é ¹âÏßѹÁ¦´«¸ÐÆ÷ »ªÈýBIDI¹âÄ£¿é ¹âÏËÕóÁÐϵÁР̽²âÆ÷ Fused WDM²¨·Ö¸´ÓÃÆ÷
QSFP56¹âÄ£¿é LC-RJ³¬Ð¡Ð͵¥Â·¹âÄ£¿é ¹âÏËÎ»ÒÆ´«¸ÐÆ÷ »ªÈýXENPAK¹âÄ£¿é ¸ßËÙÄ£¿é΢ÅþÁ¬ ¹â¹¦ÂÊ¼Æ FWDM²¨·Ö¸´ÓÃÆ÷
QSFP112 400G¹âÄ£¿é LCC48¹âÄ£¿é ¹âÏËÓ¦Á¦´«¸ÐÆ÷ »ªÈýEPON OLT SFP Ïà¹ØÍ¨Ñ¶¹âÅþÁ¬ È«¹âÏËÏàλÀ­ÉìÆ÷ Mini΢ÐÍ´Ö²¨·Ö¸´ÓÃÆ÷
QSFP224¹âÄ£¿é LC³¬¶ÌÐ͹âÄ£¿é ¹âÏË´«¸ÐÆÊÎöÒÇ Öк½¹âµç¹âÄ£¿é ¹è¹â×ÓÆ÷¼þ¹âÁ´½Ó ¹âÏË×¼Ö±Æ÷ ¹â·Ö²å¸´ÓÃÆ÷
QSFP-DD¹âÄ£¿é SNAP12¹âÄ£¿é ¹âÏËÂþÑÜʽ²âÎÂÖ÷»ú ÖÐÐ˹âÄ£¿é Bio-Medical Equipment ¹âË¥¼õÆ÷ϵÁÐ ÆäËüÖÖÀನ·Ö¸´ÓÃÆ÷²úƷϵÁÐ
QSFP-DD800¹âÄ£¿é ΢Ð͹âÄ£¿é ¹âÏ˲¼ÀïÔ¨ÐźŽâµ÷ÒÇ Èñ½Ý¹âÄ£¿é Components for Fiber Laser ¹âÆ«Õñ¿ØÖÆÆ÷ ÷缯²¨·Ö¸´ÓÃÆ÷
OSFP 400Gbps ΢ÐͿɲå°ÎBGA¹âÄ£¿é ÂþÑÜʽ¹âÏËÉùÕñÐźŽâµ÷ÒÇ »ÝÆÕ¹âÄ£¿é Components for Fiber sensing ¹âÔ´ ´Ö²¨·Ö¸´ÓÃÆ÷
OSFP 800G¹âÄ£¿é ±íÌùʽµ¥Â·¹âÄ£¿é Camera Link ÉñÖÝÊýÂë¹âÄ£¿é Components for Optical Network ¹â»·ÐÐÆ÷Circulator WDMÄ£¿é
OSFP 1.6T¹âÄ£¿é ÌØÖÖ¹âÏËÅþÁ¬Æ÷ ¹âÄ£¿é֪ʶ Juniper¹âÄ£¿é EDFA¹âÏË·Å´óÆ÷ ¹âÏËÑÓ³ÙÏß Â˲¨Æ÷
HSFP 1.6T~12.8T¹âÄ£¿é J599¹âÏ˲åÍ·²å×ù »ªÎª¹âÄ£¿é Extreme¹âÄ£¿é ¹âÏË´«¸ÐÆ÷ ɫɢÅ⳥ģ¿é µûÐμ¤¹âÆ÷
XFP¹âÄ£¿é ODC¹âÏËÅþÁ¬Æ÷ϵÁÐ »ªÎªGE SFP Brocade¹âÄ£¿é High power Component ¹âÏË·Å´óÆ÷ ¹âñîºÏÆ÷&·Ö·Æ÷
CWDM XFP ÆäËûÌØÖÖ¹âÏËÅþÁ¬Æ÷ »ªÎªQSFP+¹âÄ£¿é D-Link¹âÄ£¿é HP In-line Polarizer ÎÞÔ´´«Êäת»»Æ÷ ¹âÏË»·ÐÎÆ÷&·¨À­µÚÐýת¾µ
DWDM XFP Ò°Õ½¹âÏËÅþÁ¬Æ÷ »ªÎªSFP+ ºÕ˼Âü¹âÄ£¿é HP Isolator ¹âÏ˼¤¹âÆ÷ ¹âÏ˸ôÀëÆ÷&²¨·Ö¸´ÓÃÆ÷
BIDI XFP ÌØÖÖ¹âµçÅþÁ¬Æ÷ »ªÎªQSFP28 °¢¶û¿¨ÌØÀÊѶ¹âÄ£¿é HP PBC/S ¹âµ÷ÖÆÆ÷ ¹âÏË·ÖÊøÆ÷&ºÏÊøÆ÷£¨PBS/PBC£©
1x9¹âÄ£¿é J599IIIÆéá«Æµ»ì×°ÅþÁ¬Æ÷ »ªÎªFE SFP Allied Telesis¹âÄ£¿é Pump Combiner ¹âµç̽²âÆ÷ ¹âÏ˹âÕ¤
CSFP¹âÄ£¿é NGC¹âÏËÅþÁ¬Æ÷ »ªÎªXFP Foundry¹âÄ£¿é HP Circulator ¹âÏËÆ«Õñ ¸ßËÙÏßÀÂ
CSFP+10G¹âÄ£¿é J599A6¹âÏËÅþÁ¬Æ÷ »ªÎªSFP OC12 Force10¹âÄ£¿é Pump laser protector ¹âÏËÂ˲¨Æ÷
CXP¹âÄ£¿é GYMB¹âÏËÅþÁ¬Æ÷ »ªÎªGBIC¹âÄ£¿é Blade¹âÄ£¿é Hybrid for EDFA ͬÖἤ¹âÆ÷
CFP¹âÄ£¿é J599III¹âµçÅþÁ¬Æ÷ »ªÎªSFP STM16 Linksys¹âÄ£¿é Test Equipment & Others ͬÖáµçÀÂ

028-85255257 | sales@f-tone.com

±ê׼ЭÒé¹âÄ£¿é²úÆ·

¼æÈÝЭÒé¹âÄ£¿é

ÆäËüÖÖÀà¹âÆ÷¼þ

ÊÖÒÕÖ§³Ö

¡¾ÍøÕ¾µØÍ¼¡¿¡¾sitemap¡¿