
Description:
F-tone Networks 200G QSFPDD To 2x100G QSFP28 breakout Active Optical Cable (FTQD-2H-SR8-2Q2-Oxxx ) is designed for short-range multi-lane data communication and interconnect applications. It integrates eight data lanes in each direction with 8x25.78125Gbps bandwidth. Each lane can operate at 25.78125Gbps up to 70 m using OM3 fiber or 100 m using OM4 fiber. These modules are designed to operate over multimode fiber systems using a nominal wavelength of 850nm. The electrical interface uses a 76 contact edge type connector. The optical interface uses a 24 fiber MTP (MPO) connector. This module incorporates F-tone Networks Technologies proven circuit and VCSEL technology to provide reliable long life, high performance, and consistent service.
Features:
¡ñ Hot-pluggable QSFP DD/QSFP28 form factor
¡ñ 8 channels full-duplex transceiver module
¡ñ Supports data rate up to 26Gbps per channel
¡ñ 8 channels 850nm VCSEL array and PIN photo-detector array
¡ñ Internal CDR circuits within receiver and transmitter data paths
¡ñ Supports CDR bypass via I2C controlled
¡ñ Low power consumption: 200GBASE-SR8 QSFP DD£¼4W and 100GBASE-SR4 QSFP28£¼2.5W
¡ñ Maximum link length of 70m on OM3 MMF and 100m on OM4 MMF
¡ñ Single MTP/MPO receptacle
¡ñ Built-in digital diagnostic monitoring functionality
¡ñ I2C management interface
¡ñ Single 3.3V power supply
¡ñ RoHS 2.0 compliant (lead free)
¡ñ Case operating temperature
Commercial: 0 ~ +70¡æ
Industrial: -40 ~ +85¡æ
Applications:
¡ñ IEEE 802.3cd 200GBASE SR8
¡ñ IEEE 802.3bm 100GBASE SR4
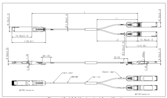
Mechanical Dimensions
Ordering Information
|
Part Number |
Product Description |
|
FTQD-2H-SR8-2Q2-Oxxx |
200G QSFP DD To 2x100GBASE QSFP28 SR4 AOC, up to 70m on OM3 and 100m on OM4 MMF,0ºC ~ +70ºC |
|
FTQD-2H-SR8-2Q2-OxxxI |
200G QSFP DD To 2x100GBASE QSFP28 SR4 AOC, up to 70m on OM3 and 100m on OM4 MMF,-40ºC ~ +85ºC |
±¾²úƷΪ25G~400G¸ßËÙ¹âÄ£¿éϵÁУ¬ÈôÓÐÐèÒª£¬ÇëÁªÏµbeat365¡£
×¢£º±¾²úÆ·ÓÐÌìϲú»¯ÐͺſÉÑ¡
Important Notice
Performance figures, data and any illustrative material provided in this data sheet are typical and must be specifically confirmed in writing by F-tone Networks before they become applicable to any particular order or contract. In accordance with the F-tone Networks policy of continuous improvement specifications may change without notice.
The publication of information in this data sheet does not imply freedom from patent or other protective rights of F-tone Networks or others. Further details are available from any F-tone Networks sales representative.