
¼æÈݰ²»ª¸ßHFBR-59L1ALZ
Product Description
F-tone Networks’s FTBR-59L1ALZ_FTBR-5911ALZseries of transceiver modules are the perfect solution for high -speed communication networks.These transceiver modules support data rates up to 1.25Gbps. The module is fully compliant with the 2X5 standard package defined by the Small Form Factor Multi-Sourcing Agreement (MSA).These transceiver modules provides the system designer with Telecom, Datacom, Digital Video and other Fibre Channel applications.
Product Features
¡ñ VCSEL Laser Diode Transmitter
¡ñ Distance up to 300m at MM Fiber
¡ñ 3.3Vpower supply
¡ñ LC duplex optical interface
¡ñ CML Differential Input , Output and LVTTL signal detect
¡ñ Class 1 Laser International Safety Standard IEC 825 Compliant
¡ñ Operating case temperature range (Standard£º0 to +70¡æ) or (Industrial£º -40°C to +85°C)
Application
¡ñ Fiber Channel
¡ñ Digital Video system
¡ñ Other optic link
Absolute Maximum Ratings
Operating of the transceiver beyond the Absolute Conditions Listed in Table 1 will degrade or damage the product. It’s not implied that the product would function above the recommended operating environment, it’s possible to reduce the reliability and lifetime of device if Recommended Operating Environment is exceeded (Refer to table 2)
Table 1--- Absolute Maximum Conditions
|
Parameter |
Symbol |
Min |
Max |
Units |
Note |
|
Storage Temperature |
TST |
-40 |
+85 |
¡æ |
- |
|
Relative Humidity |
RH |
5 |
95 |
% |
- |
|
Supply Voltage |
VCC |
0 |
+3.6 |
V |
- |
Table 2--- Recommended Operating Environment and Electrical Characteristics
|
Parameter |
Symbol |
Min |
Typ |
Max |
Units |
Note |
|
Supply Voltage |
VCC |
+3.1 |
+3.3 |
+3.5 |
V |
- |
|
Supply Current |
Icc |
- |
- |
260 |
mA |
- |
|
Operating Case Temperature |
TOP |
0 |
- |
+70 |
¡æ |
1 |
|
-40 |
- |
+85 |
2 |
|||
|
Data Rate |
B |
1000 |
2488 |
3100 |
Mbps |
- |
|
Soldering temperature(electric-soldering-iron) |
- |
- |
- |
350 |
¡æ |
3 |
|
Soldering duration(electric-soldering-iron) |
- |
- |
- |
5 |
Sec |
3 |
Note
1.standard level
2.industrial level
3.Not recommended wave soldering
Electrical Parameters
Table 4--- Transceiver Electrical Characteristics
(Ambient Operating Temperature Ta=+25±5°C, VCC = 3.3±0.2V)
|
Parameter |
Symbol |
Min |
Typ |
Max |
Units |
Note |
|
|
Supply Voltage |
VCC |
+3.1 |
+3.3 |
+3.5 |
V |
- |
|
|
Supply Current |
ICC |
- |
- |
260 |
mA |
- |
|
|
Transmitter |
|||||||
|
Differential Input Voltage |
Vin |
200 |
- |
1000 |
mVP-P |
- |
|
|
Input Differential Impedance |
Zin |
90 |
100 |
110 |
Ω |
- |
|
|
TX_DISABLE |
Disable |
VD |
2.0 |
- |
Vcc |
V |
- |
|
Enable |
VEN |
0 |
- |
0.8 |
- |
||
|
Receiver |
|||||||
|
Differential Output Voltage |
VOUT |
100 |
- |
1000 |
mVP-P |
- |
|
|
Output Differential Impedance |
Zout |
90 |
100 |
110 |
Ω |
- |
|
|
SD Output Voltage-Low |
VOL |
0 |
- |
0.8 |
V |
1 |
|
|
SD Output Voltage-High |
VOH |
2 |
- |
VCC |
V |
1 |
|
Pin Definitions

Table 5— Pin Function Definitions
|
Pin # |
Pin Name |
Description |
Note |
|
1 |
VEER |
Receiver Ground |
- |
|
2 |
VCCR |
Receiver Power Supply |
- |
|
3 |
SD |
Signal Detect. (LV)TTL output |
1 |
|
4 |
RD- |
Inv. Received Data Out |
- |
|
5 |
RD+ |
Received Data Out |
- |
|
6 |
VCCT |
Transmitter Power Supply |
- |
|
7 |
VEET |
Transmitter Ground |
- |
|
8 |
TDIS |
Transmitter Disable |
2 |
|
9 |
TD+ |
Transmit Data In |
- |
|
10 |
TD- |
Inv. Transmit Data In |
- |
Note1£ºLVTTL-Normal optical input levels to the receiver result in logic “0 or 1” output,pull-up 10kΩresistor.
Note2£ºThe is an input that is used to shut down the transmitter optical output. Transmitter on in logic “0”.
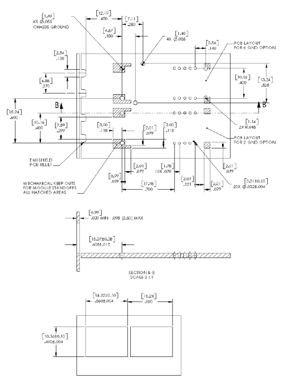
Recommended Board Layout Hole Pattern

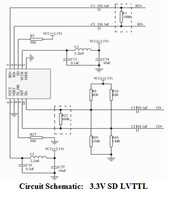
Recommended Circuit Schematic
Module Outline Drawing

Order Information
|
Type |
Fiber Type |
Wavelength(nm) |
Fiber Length(Km) |
Ìæ»»Æ·Àà |
|
FTBR-59L1ALZ |
MM |
850(VCSEL) |
0.3 |
¼æÈÝHFBR-59L1ALZ£¬¹ú²úÌæ»»HFBR-59L1ALZ |
|
FTBR-5911ALZ |
MM |
850(VCSEL) |
0.3 |
¼æÈÝFTBR-5911ALZ£¬¹ú²úÌæ»»FTBR-5911ALZ |
ÆäËûÉÐÓдó×Ú¿ÉÌæ»»avago finisar ....µÈµÈÆ·ÅÆµÄ²úÆ·£¬ÇëÁªÏµbeat365µÄÊг¡Ö°Ô±
Important Notice
Performance figures, data and any illustrative material provided in this data sheet are typical and must be specifically confirmed in writing by F-tone Networks before they become applicable to any particular order or contract. In accordance with the F-tone Networks policy of continuous improvement specifications may change without notice.
The publication of information in this data sheet does not imply freedom from patent or other protective rights of F-tone Networks or others. Further details are available from any F-tone Networks sales representative.
|
Parameter |
Symbol |
Min |
Typ |
Max |
Units |
Note |
|
|
Supply Voltage |
VCC |
+3.1 |
+3.3 |
+3.5 |
V |
- |
|
|
Supply Current |
ICC |
- |
- |
260 |
mA |
- |
|
|
Transmitter |
|||||||
|
Differential Input Voltage |
Vin |
200 |
- |
1000 |
mVP-P |
- |
|
|
Input Differential Impedance |
Zin |
90 |
100 |
110 |
Ω |
- |
|
|
TX_DISABLE |
Disable |
VD |
2.0 |
- |
Vcc |
V |
- |
|
Enable |
VEN |
0 |
- |
0.8 |
- |
||
|
Receiver |
|||||||
|
Differential Output Voltage |
VOUT |
100 |
- |
1000 |
mVP-P |
- |
|
|
Output Differential Impedance |
Zout |
90 |
100 |
110 |
Ω |
- |
|
|
SD Output Voltage-Low |
VOL |
0 |
- |
0.8 |
V |
1 |
|
|
SD Output Voltage-High |
VOH |
2 |
- |
VCC |
V |
1 |
|